Microsoft Fabric Licensing & its impact on Power BI licenses

Microsoft Fabric is the new Microsoft branded analytics platform that integrates data warehousing, data integration and orchestration, data engineering, data science, real-time analytics, and business intelligence into a single product. This new one-stop shop for analytics brings a set of innovative features and capabilities by providing a transformative tool for data professionals and business users. With Microsoft Fabric, you can leverage the power of data and AI to transform your organization and create new opportunities.

For more Microsoft Fabric topics 👉 Microsoft Fabric | element61

Microsoft Fabric Licensing & How will your existing Power BI licenses be affected

This insight is focused on the licensing aspects of Microsoft Fabric, especially concerning the implications for current Power BI Premium license holders. We aim to answer questions like: How do you license Microsoft Fabric? What are the different capacity sizes and prices? And what happens to your existing premium licenses? Our objective is to concentrate on the changes that Power BI users should anticipate and navigate rather than broadening our scope to include all of Fabric's capabilities.

What changes with the introduction of Microsoft Fabric

Microsoft plans to merge the Power BI portal into the Fabric Portal this summer.

⚠️ This will result in all existing Power BI workspaces transitioning into Fabric workspaces ⚠️

If you do not allocate Fabric capacity, access to additional tools in the Fabric suite may be limited. Like ordering a Power BI embedded capacity, Fabric capacity provisioning is done via the Azure Portal. It's also possible to provide multiple capacities for the same tenant, though only one fabric (thus only one “One lake” 😉) is allowed per tenant.

What are the sizes for the Fabric capacity

The biggest difference between a Power BI capacity & a Fabric capacity is in the way it’s invoiced: Power BI Premium has always followed the dedicated capacity formula, which means that you would pay a fixed monthly fee no matter the usage. Fabric works differently, it now uses the classic SaaS formula of “Pay-as-you-go” and is determined by 2 factors: The storage & the compute provisioned. 

A summary of the current SKU pricing is provided in the following table:

Image
A summary of the current SKU pricing is provided in the following table

 

As you can see, those prices can be drastically reduced if you reserve a capacity for a year or more, as previously done with a premium.

How is the data stored

Fabric stores all its data in "Onelake," an Azure Data Lake Storage managed automatically by Fabric. The storage usage is measured in gigabytes (GB) per month. For detailed pricing information regarding ADLS, refer to Azure Data Lake Storage pricing.

How are the compute resources organized

Compute resources in Fabric are measured in "capacity units" (CUs) per hour. It's important to note that you now have the flexibility to scale up, scale down, or even pause the capacity to save costs. Additionally, your capacity is shared across all the different components within Fabric.

For example, if you have a resource-intensive ETL process that requires 64 CUs for an hour, you can scale it up during the process and then back down to a more reasonable level afterward. This allows you to expose your Power BI dataset, for instance, without incurring unnecessary costs.

Direct Lake

Direct Lake, a new feature in Fabric, will only be available with the purchase of any sized Fabric capacity. We will dive deeper into Direct Lake later, but for now, it's worth noting that this is essentially a turbo-charged direct query for delta files hosted within Fabric.

We will return to its implication for Power BI users later in this insight.

Can Power BI licenses be converted to Fabric licenses

Microsoft has announced that the Power BI Premium capacities will be automatically upgraded towards their Fabric equivalent, which you can find at Microsoft Fabric concepts and licenses.

You’ll notice that the equivalent of a P1, F64, is almost double the price; more on this later. 

Every SKU below F64 will require a Power BI Pro license for report consumption.

Kim Manis's recent blog post called Important update coming to Power BI Premium licensing highlights Microsoft's announcement regarding Power BI Premium Capacity users. Effective January 1, 2025, these users are required to engage with their Microsoft Sales representative to transition to the suitable Fabric capacity. For those with an active Enterprise Agreement, conditions may differ. We will discuss the impact of this further down in this insight. Starting July 1, 2024, any new customers will not be able to purchase a P capacity anymore.

What are the implications for existing Power BI licenses

Power BI Pro & Power BI Premium Per User

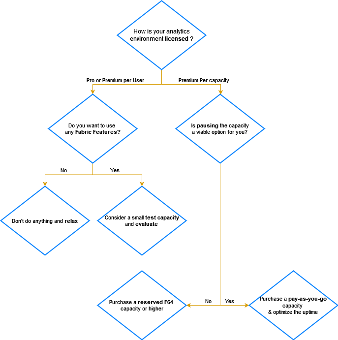
For those holding Power BI Pro or Premium Per User licenses and not planning to utilize Fabric features like Direct Lake, there's no need for concern—your situation remains unchanged. Even with the portal transitioning to the Fabric portal, your license will stay intact. If operating on a Lakehouse architecture, you can connect your existing delta files (via shortcuts) to OneLake, Fabric's storage system. This will allow you to use the Direct Lake feature. Import mode can be maintained as per your preference. Remember that using the Direct Lake feature will require some computing & thus will generate some extra costs. 

⚠️ Note that if you assign a Fabric capacity to a workspace and decide to pause it, the dataset within that workspace becomes inaccessible, even in import mode! ⚠️

This is because the dataset will be hosted in the Fabric capacity and not in a shared capacity anymore; pausing it will thus block access to the data, even in import.

Power BI Premium per Capacity vs Fabric Capacity

Starting January 2025, the option to purchase Premium Capacity for existing customers will be discontinued. Consequently, only existing premium customers will retain the ability to procure Premium Capacity until the expiration of their Enterprise Agreement.

Transitioning to Fabric capacity and maintaining continuous capacity, akin to the previous Premium model, will result in doubling the current cost unless a reservation is foreseen. For users operating within a single time zone, opting for the Pay-as-you-go option and pausing capacity can effectively halt the billing process, offering potential cost savings while leveraging Fabric's features.

However, choosing to pause your capacity restricts access to premium features such as Direct Lake and, more importantly, unlimited distribution. This implies that if you currently have 500 "free tier" users globally accessing your capacity and you opt to pause for cost optimization, these users will lose access to their reports.

For organizations reporting across multiple time zones or needing 24/7 report accessibility, the capacity pausing strategy is not viable; therefore, we advise opting for the reserved capacity F64 or more.

For those situated in Europe, it's important to note that the pricing of premium capacity and its equivalent Fabric capacity (F64 for a P1 equivalence) differs. Interestingly, even the reserved Fabric capacity is priced higher than its premium counterpart. But users have access to all Fabric features, including copilot for Power BI and more. We strongly advise maximizing the utilization of these features to justify the upgraded cost.

Furthermore, it's worth remembering that various Fabric workloads will be accessible within your workspaces. To prevent an influx of new objects within these workspaces, consider proactively disabling these features through the Admin Portal.

How do you decide which license to choose from

Image
Fabric Decision Tree

Summary & Conclusion

The introduction of Microsoft's Fabric Portal marks a significant development in data analytics by integrating data engineering, science, real-time analytics, and business intelligence into one platform. For Power BI Premium users, it's critical to understand these changes due to the significant impact on licensing, with the transition to a pay-as-you-go pricing model potentially altering your data strategies and budgeting.

As we migrate from the Power BI Portal to the Fabric Portal, element61 encourages its customers to:

  • Explore Fabric's innovative features and understand their potential impact on your work.
  • Evaluate the changes in licensing and pricing structures and plan accordingly for these adjustments.
  • Contact us for a tailored summary of Fabric, which will include personalized advice based on your specific circumstances.

By taking a proactive approach, you can turn these changes into catalysts for growth and innovation in your organization. Although the shift to the Fabric Portal introduces new challenges, it also offers exciting opportunities for organizations to manage and use their data.